网站首页
学院概况
学院简介
学院领导
专业设置
新闻动态
学院新闻
通知公告
党建工作
学生党支部
通知公告
党建制度
支部风采
创先争优
党史学习教育
教学科研
教学信息
学术动态
评建工作
人才培养
团学工作
师资队伍
师资介绍
人才培养
实践实训
交流合作
院友风采
院务信箱
⠀⠀首页
...
[信息库]
>>通知公告
>>网易人工智能产业学院办事流程及教师联系方式
网易人工智能产业学院办事流程及教师联系方式
时间:2025-10-23 10:35:03 来源:网易人工智能产业学院—四川文化艺术学院 查看:
125
以下流程图为网易人工智能产业学院办事的标准操作指南。请仔细按照图示步骤行事。
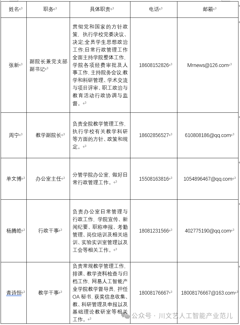
网易人工智能产业学院教师联系方式公示: